下载app免费领取会员
甘建服规〔2024〕9号
各市、自治州人民政府,甘肃矿区办事处,兰州新区管委会,省政府有关部门,中央在甘有关单位:
为贯彻党中央、国务院关于优化营商环境、建设全国统一大市场的决策部署,落实省委、省政府“三抓三促”行动和“优化营商环境提质增效年”工作要求,按照《国务院办公厅关于印发〈2024年优化营商环境要点〉的通知》(国办发〔2024〕11号)任务安排,持续深化我省工程建设项目审批制度改革,推行审批服务清单化管理,全面提升工程建设项目审批服务规范化标准化便利化水平,经省政府同意,现就有关事宜通知如下。
一、工作目标
建立甘肃省工程建设项目“标准审批事项清单”“审批事项特殊环节清单”“中介服务事项清单”“市政公用服务事项清单”等“四个清单”,推动清单之外无审批、流程之外无环节、指南之外无材料,统一事项实施规范,加快实现同一事项在全省范围内同要素管理、同标准办理,全力营造事项公开、审批透明、办事可预期的营商环境。
二、工作举措
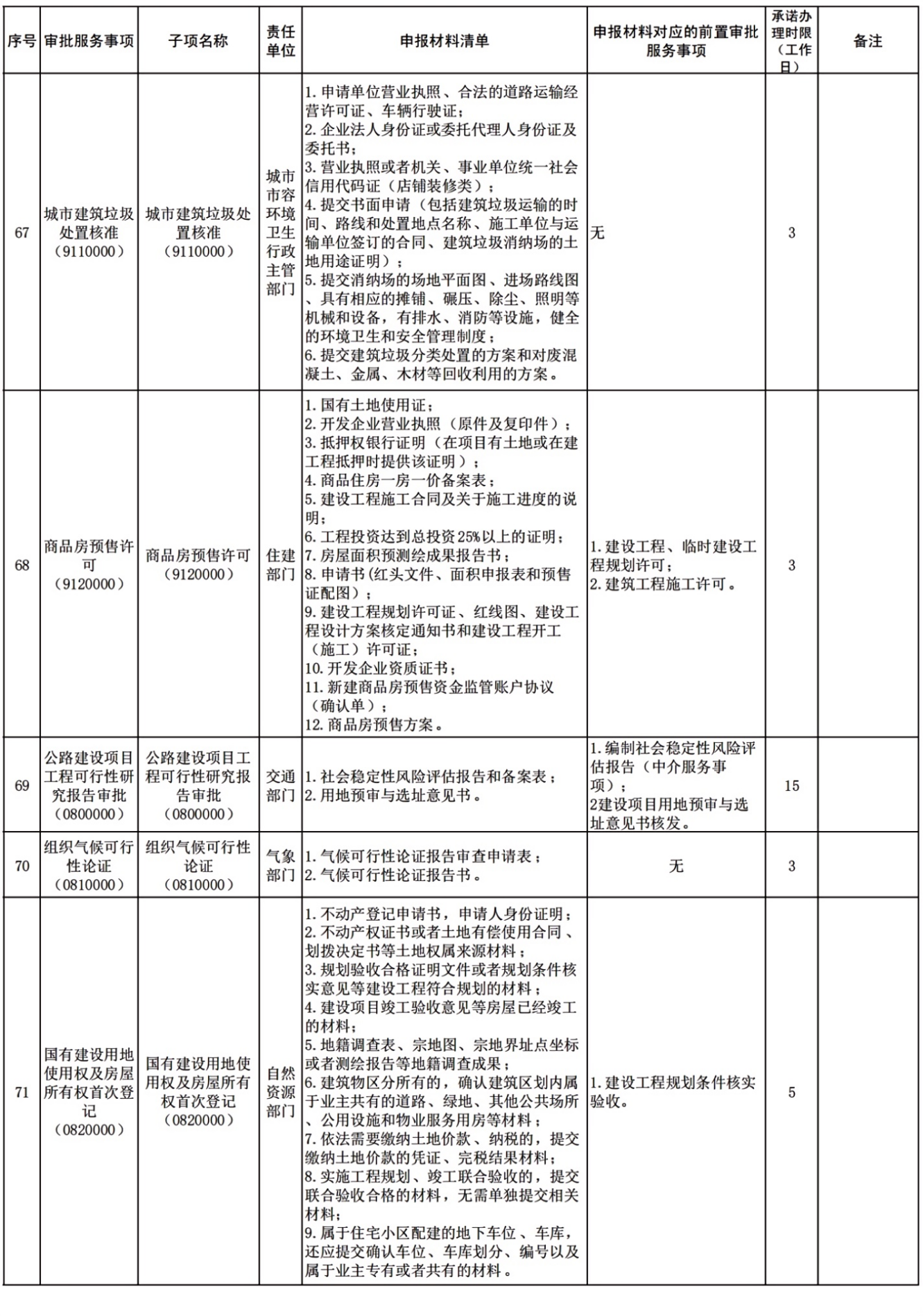
(一)统一规范审批事项。省直各相关部门对照《甘肃省工程建设项目标准审批事项清单(2024版)》(附件1),指导各地逐项统一标准审批事项名称、办事指南、申请表单和申报材料,明确责任部门、办理方式、审批环节和审批时限,细化受理审查标准,并向社会公开。各地应当作出有利于行政相对人的合理优化调整,完善跨部门办理业务流程,优化前后置环节,精简整合申请材料,推动申请表单多表合一,落实并联审批等举措。各地要按照投资类别、规模大小、复杂程度、区域位置等情况,细化项目类型和事项审批具体条件,分类分级梳理工程建设项目全流程所需办理事项,制定或优化主题式审批流程图,鼓励针对“三大工程”、省列重大建设项目、民生工程、城市更新等重点项目制定专题审批服务计划。
(二)统一规范特殊环节。省直各相关部门依据《甘肃省工程建设项目审批事项特殊环节清单(2024版)》(附件2),对在审批中由审批部门实施的技术审查、会议审查、专家审查、公示公告、现场核验、听证等特殊环节(不包括建设单位补齐补正申请材料、现场整改、自行委托中介服务以及审批部门内部流转、审签等环节)明确实施规范,向社会公开设立依据、适用条件、办理流程及承诺时限,建立限时办结机制。优化建设工程规划许可(设计方案审查)等事项特殊环节办理流程,统一规范会议审议情形及时限,减少非必要的政府会议审核程序。
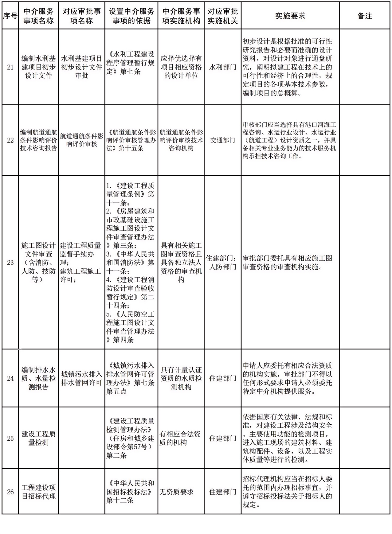
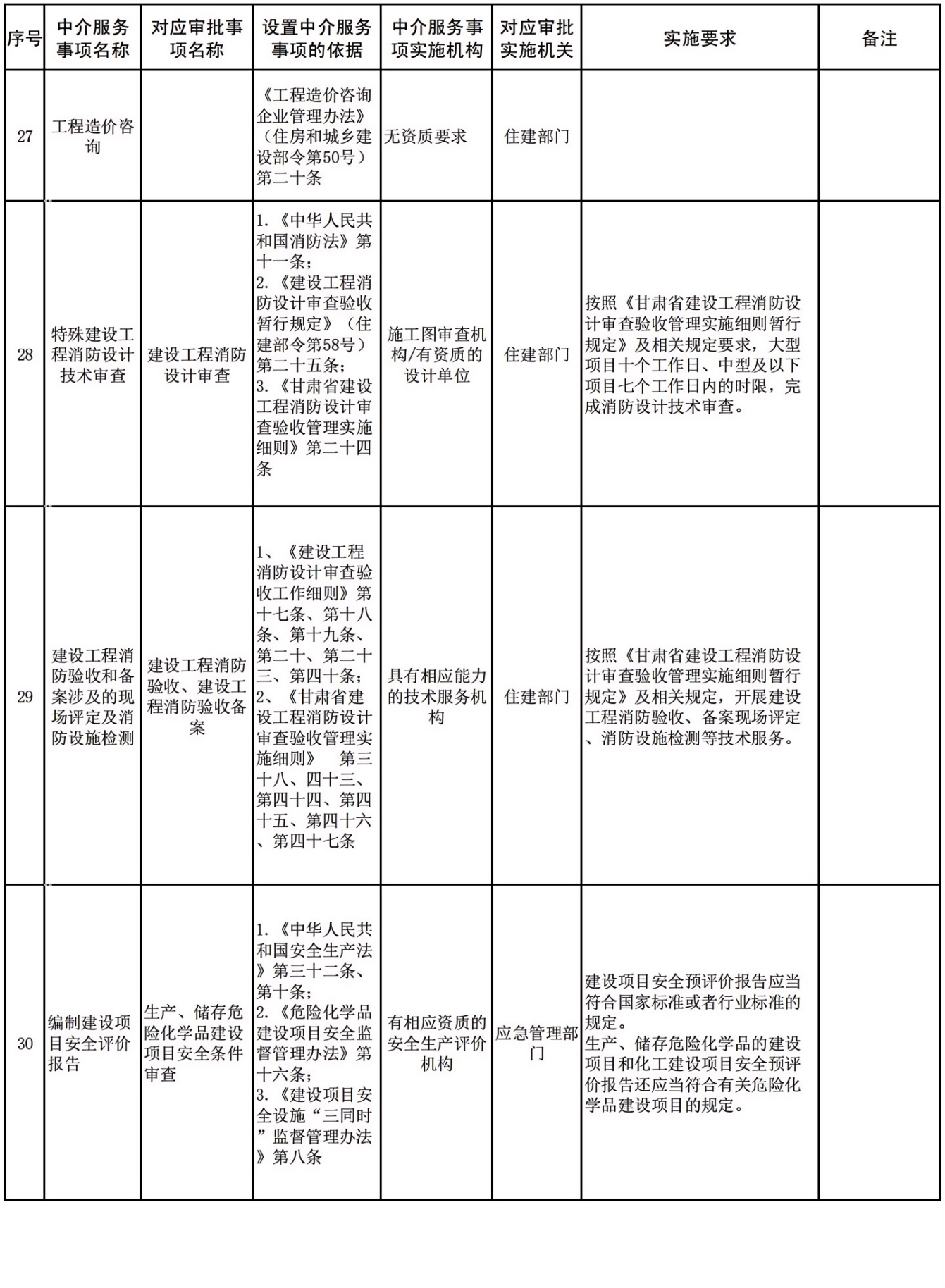
(三)规范优化中介服务。省直各相关部门对照《甘肃省工程建设项目中介服务事项清单(2024版)》(附件3),清理无法律法规或国务院决定依据的中介服务事项,没有依据的,不得作为办理行政审批的条件。各地各有关部门要引导中介机构积极进驻工程建设项目审批管理系统(以下简称“工程审批系统”)“网上中介超市”平台,具备资质的中介机构由省级行业主管部门分门别类纳入平台管理,无资质要求的中介机构实行“零门槛”入驻。各行业主管部门要加强对中介机构的指导监管,完善落实本行业中介机构服务水平和执业信用评价机制,充分发挥行业协会协同推进作用,指导中介机构公开中介服务的办理条件、流程、时限、收费标准等,推动服务效能可追踪、服务结果可评价,确保中介服务依法依规、高质高效。各地各有关部门不得为市场主体指定或者变相指定中介机构。
(四)规范优化市政公用服务。各地要对照《甘肃省工程建设项目市政公用服务事项清单(2024年版)》(附件4),规范精简申请表单、申请材料,公开服务标准、服务费用,优化服务流程。落实国务院和省政府“高效办成一件事”工作部署,加强对本地区市政公用服务单位的指导监管,推动市政公用单位在项目策划生成阶段提前主动开展技术指导,了解报装意向和需求,确定项目建设可行性,提前布局项目周边区域管网建设,为后续接入服务做好准备。对于市政公用设施接入外线工程涉及的各类行政审批事项实行联合审批,推动省内“一个章子管挖占”审批服务机制全覆盖。
(五)规范审批服务用时。各地要梳理并公开本地区工程建设项目从立项到竣工验收和市政公用报装接入全流程审批服务事项办理用时,明确起止时点、计时规则等,包括行政许可用时及审批事项特殊环节用时。各地要完善全流程审批用时管理体系,工程审批系统中审批事项特殊环节要反馈办理流程节点用时信息并计入全流程审批用时。要优化时限管理和跟踪督办方式,不得通过“体外循环”审批、违规暂停审批计时或变通审批时限计算规则等方式“表面”压减审批用时,避免忽视客观事实片面压减审批用时,切实以市场主体满意度和获得感作为工作评价标准,让审批用时可预期、效能提高可感知。
三、保障措施
各地各有关部门要高度重视工程建设项目审批服务清单化管理工作,切实加强组织领导,明确职责分工,健全工作机制,强化信息公开,严格按照“四个清单”开展审批服务,不得随意增加事项、环节、材料等,根据业务变化确需调整清单内容的,及时将调整依据及内容向省级政务服务管理机构提出书面申请。各地各有关部门要对照“四个清单”,结合实际细化标准化工作规程和办事指南,推行一表申请,科学细化量化审批服务标准,压减自由裁量权,完善适用规则,对风险可控、纠错成本低且能够通过事中事后监管有效防范风险的事项,推行“告知承诺+容缺办理”。各地要强化窗口人员业务培训,对所有主要审批事项办理咨询实行首问负责、一次性告知,对中介服务及市政公用服务事项提供帮办代办、靠前服务,推进高频审批事项应用电子证照,实现“四个清单”信息化管理,完善工程审批系统智能预填、智能预审等服务功能,更好服务市场主体高效便利办事。
本通知自印发之日起施行,有效期五年。
附件:1.《甘肃省工程建设项目标准审批事项清单(2024版)》
2.《甘肃省工程建设项目审批事项特殊环节清单(2024版)》
3.《甘肃省工程建设项目中介服务事项清单(2024版)》
4.《甘肃省工程建设项目市政公用服务事项清单(2024年版)》
甘肃省住房和城乡建设厅 甘肃省发展和改革委员会
甘肃省自然资源厅 甘肃省水利厅
甘肃省交通运输厅 甘肃省生态环境厅
甘肃省公安厅 甘肃省民政厅
甘肃省应急管理厅 甘肃省国家安全厅
甘肃省国防动员办公室 甘肃省林业和草原局
甘肃省文物局 甘肃省气象局
甘肃省地震局 甘肃省通信管理局
2024年11月14日
附件1
甘肃省工程建设项目标准审批事项清单(2024版)















附件2
甘肃省工程建设项目审批事项特殊环节清单
(2024版)










附件3
甘肃省工程建设项目中介服务事项清单(2024版)









附件4
甘肃省工程建设项目市政公用服务事项清单(2024年版)



本文版权归腿腿教学网及原创作者所有,未经授权,谢绝转载。
上一篇:政策新闻 | 阿坝州州住建局召开专题会安排部署城乡环境质量提升工作
下一篇:政策新闻 | 广元市住建局举办2024年度信用修复培训会
推荐专题