下载app免费领取会员
各县(市、区)人民政府,市政府直属各单位:
《加快建筑业改革与跨越式高质量发展的实施意见》已经市政府第77次常务会议审议通过,现印发给你们,请认真贯彻执行。
丽水市人民政府办公室
2025年7月17日
(此件公开发布)
加快建筑业改革与跨越式高质量发展的实施意见
按照《浙江省人民政府办公厅关于加快推进建筑业高质量发展的若干意见》,为贯彻落实市委、市政府关于促进建筑业高质量发展的部署要求,加快推进建筑业跨越式高质量发展,现提出如下意见。
一、强化企业主体培优
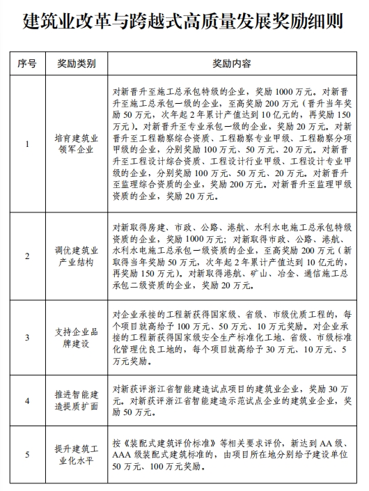
(一)培育建筑业领军企业。加快构建设计、生产、施工、运维全产业链协作机制,加强与设备制造、建筑材料和建筑服务等产业协同,完善建筑业全产业链体系。对新晋升至总承包特级和一级、专业承包一级的施工企业,新晋升至综合资质、专业甲级、分项甲级的工程勘察企业,新晋升至综合资质、行业甲级、专业甲级的工程设计企业,新晋升至综合资质、甲级资质的监理企业给予奖励。(责任单位:市建设局、市财政局、市发改委、市交通运输局、市水利局。列第一位的为牵头单位,下同。以下均需各县〔市、区〕政府和丽水经开区管委会落实,不再列出)
(二)调优建筑业产业结构。加大稀缺资质企业培育,对新取得房建、市政、公路、港航、水利水电总承包特级资质和市政、公路、港航、水利水电总承包一级资质的企业给予奖励。推动中小企业转型发展,对新取得港航、矿山、冶金、通信总承包二级资质的企业给予奖励。鼓励企业强强联合、优势互补开展联合体投标试点,各地可在年度基础设施建设计划中安排一定比例项目,支持联合体企业参与投标。(责任单位:市建设局、市财政局、市发改委、市交通运输局、市水利局)
(三)支持企业品牌建设。推进质量强市建设,对新获得各类质量奖的建筑业企业,按照《丽水市人民政府办公室关于印发推进品牌创建与质量建设若干意见的通知》标准给予奖励。(责任单位:市市场监管局)建立市级建筑业龙头企业、骨干企业、市场开拓企业、优秀企业、优秀建筑业服务(从业)企业培育名录。加大创优奖励,对企业承接的工程新获得各级优质工程、标准化管理优良工地给予奖励。(责任单位:市建设局、市财政局、市发改委、市交通运输局、市水利局)
(四)推行内生外引并重。加强建筑业产业用地保障,鼓励和引导发展本市建筑业总部经济。(责任单位:市自然资源局、市发改委、市建设局)鼓励本市现有龙头、骨干企业总部做优做强,支持本市中、小企业通过兼并、重组、合作等方式整合资源,抱团组建建筑企业集团。鼓励企业积极开拓外埠市场,其承建的市外项目新获得省级及以上优质工程的可参照本意见给予奖励。(责任单位:市建设局、市财政局、市发改委、市交通运输局、市水利局)
二、推动产业协同转型
(五)推进智能建造提质扩面。开展智能建造提质扩面行动,推动实施评价导则,强化人才培育,打造智能建造产业园。鼓励智能建造装备、建筑机器人等产品的应用,培育省级智能建造试点企业、试点项目并予以信用激励,支持试点项目创建优质工程。对新获评浙江省智能建造试点项目、试点企业的建筑业企业给予奖励。(责任单位:市建设局、市财政局、市经信局、市科技局)
(六)提升建筑工业化水平。合理布局建筑工业化产业基地,按政策统筹有关资金支持项目建设。对新达到AA级、AAA级装配式建筑标准的项目给予奖励。鼓励新建公共建筑采用钢结构装配式建造,加快钢结构装配式建筑、装配化装修技术应用推广,对政府投资的公租房、保障性租赁住房等配租型保障性住房项目,以及医院、学校等公共建筑,鼓励采用装配化装修。培育试点企业、试点项目并予以信用激励,支持试点项目创建优质工程。(责任单位:市建设局、市经信局、市财政局、市发改委、市教育局、市卫生健康委)
(七)推进绿色建筑发展。严格落实绿色建筑专项规划,推行全生命周期绿色建造管理制度体系和技术标准体系。(责任单位:市建设局)扩大政府采购支持绿色建材促进建筑品质提升政策实施范围,各政策实施城市对医院、学校、场馆、保障性住房等政府采购工程项目,按有关规定优先采购符合相关标准的绿色建材。(责任单位:市财政局、市经信局、市建设局)鼓励生产企业开展绿色建材产品认证和产品碳足迹标识认证,支持金融机构推出相关绿色金融产品。(责任单位:市市场监管局、丽水金融监管分局)对新获得绿色建筑三星级、二星级评价标识和超低能耗建筑、近零能耗建筑、零碳建筑认证的项目给予奖励。(责任单位:市建设局、市财政局)
三、深化科技创新赋能
(八)深化数字融合应用。推进“浙里建”、“智慧工地”系统应用,加强与浙江省投资项目在线审批监管平台、招投标智慧监管监督系统对接联动。推进建筑信息模型(BIM)技术应用。积极推进建筑业领域人工智能应用,加强AI技术与建筑应用场景融合。(责任单位:市建设局、市发改委、市数据局)
(九)推进企业科技创新。优化市级企业技术中心评价指标体系,开展建筑业“专精特新”中小企业培育行动。加强企业技术中心建设,对新获得各级技术(研发)中心资格认定的建筑业企业给予奖励。对新获得浙江省优秀省级工法(第一企业获评)、国家级QC(国家级质量管理小组)成果一、二类的建筑业企业给予奖励。(责任单位:市建设局、市经信局、市财政局)
(十)加强人才队伍建设。依托浙江省建筑业现代化丽水产业学院,探索建立现代化产业人才培育体系。开展建筑业领域新生代企业家“浙商青蓝接力工程”,推动薪火传承。(责任单位:市建设局、市人力社保局、市工商联)推动建筑业高技能人才项目列入地方高层次人才支持计划,按规定落实各项优惠政策。(责任单位:市人力社保局、市建设局)加强建筑人才培育,对新获得“浙江省勘察设计大师”、“全国工程勘察设计大师”、国家级优质工程奖施工项目负责人且社保缴满1年的企业给予奖励。(责任单位:市建设局、市人力社保局、市交通运输局、市水利局、市财政局)
四、优化营商环境生态
(十一)深化工程招投标改革。统筹推进招投标领域治理改革,统一管理体制、交易平台,分行业构建全过程全链条监管体系。(责任单位:市发改委、市政务办、市建设局、市交通运输局、市水利局)完善建设工程领域勘察设计、施工、监理招标文件示范文本,优化评标办法,规范“评定分离”,强化评标专家监管,规范招标代理行为。强化标后履约监管,施工项目负责人、总监理工程师在项目中标后不得擅自更换。探索施工合同“网签”,加大招投标违法违规行为查处力度。(责任单位:市建设局、市发改委、市政务办、市交通运输局、市水利局)
(十二)推进统一大市场建设。深化破除市场分割、地方保护等问题专项整治,清理废除妨碍统一市场和公平竞争的制度规定。全面落实各方主体质量安全责任,强化施工现场和建筑市场联动监管机制。(责任单位:市建设局、市市场监管局)加强建筑业行业统计调查和监测分析,对上报数据异常、屡次迟报不报的企业实施差异化监管。(责任单位:市统计局、市建设局)
(十三)健全信用管理体系。推动落实全省统一的信用评价机制。严格信用审核机制管理,信用评价结果依法应用于招投标、资质审批、市场监管等领域。加强建筑市场信用信息归集共享,实施信用差异化监管和评价,对信用优良企业在保证金减免、承诺制办理等方面开辟“绿色通道”。(责任单位:市建设局、市发改委、市市场监管局)
(十四)规范工程价款结算。规范建设单位执行工程预付款、工资款、进度款和竣工结算制度,不得将未完成结算审计作为工程延期结算、拖欠工程款理由,不得强制或变相强制以审计机关审计结果作为工程价款结算依据,合同另有约定或者法律、行政法规另有规定的除外。完善施工过程结算制度,推行工程无争议价款先行结算支付制度。加强工程造价咨询企业和招标代理企业管理,规范招标文件结算条款设置和审价行为。(责任单位:市建设局、市财政局、市审计局)
五、完善行业支撑体系
(十五)加强金融服务支持。鼓励银行机构创新符合建筑业企业特点的供应链金融产品,帮助企业优化债务结构,推动贷款期限与建筑业企业经营周期匹配。引导银行机构结合市场环境合理确定信用评级,在风险可控前提下加强建筑业企业融资保障,对生产经营正常、资金流动性暂时遇到困难的骨干企业不得盲目抽贷、压贷。优化建筑业中小企业无还本续贷政策,支持银行机构对符合条件的建筑业优质骨干民营企业通过联合会商机制缓解资金周转困难。(责任单位:丽水金融监管分局、人行丽水市分行)
(十六)提升资金周转效能。规范农民工工资支付管理,落实施工总承包企业“一市一账户,全市通用”农民工工资专用账户管理,实施农民工工资保证金差异化缴存制度,连续3年未发生拖欠且按要求落实用工实名制管理和农民工工资专用账户制度的,对其新增工程可免于存储工资保证金;优化农民工工资专用账户开、销户流程。(责任单位:市人力社保局、市建设局、人行丽水市分行、丽水金融监管分局)深化建设工程领域保险、保函替代保证金改革。(责任单位:丽水金融监管分局、市建设局)鼓励合理降低建设工程质量保证金预留比例,在工程项目竣工前已缴纳履约保证金的,建设单位不得同时预留工程质量保证金。(责任单位:市建设局)加力推进清理拖欠企业账款工作,发挥政府和国有企业带头清欠作用,对拖欠建筑业企业账款做到“应付快付、应付尽付”。(责任单位:市经信局、市财政局、市国资委)
(十七)强化司法保障机制。健全建设工程领域矛盾纠纷“总对总”在线诉调对接机制,建强调解组织和调解员队伍,发挥专业调解作用。加强对涉建筑业企业产权、资金担保、合同纠纷等审判指导。规范财产保全,依法减少诉讼对项目建设的影响。落实快立快审快执的工作要求,开设农民工工资案件解决“绿色通道”。(责任单位:市法院、市人力社保局、市建设局)
六、附则
本意见所涉及的奖励和补助资金按现行财政体制纳入年度财政预算分担、兑付,涉及的具体工作由政策实施部门承担并可制定相应的实施细则。
本意见自2025年10月1日起实施,有效期为三年。国家、省有新政策的从其规定。本意见实施之日起,《丽水市人民政府办公室关于加快建筑业改革与跨越式高质量发展的实施意见》(丽政办发〔2021〕15号)、《丽水市人民政府办公室关于修改
附表:建筑业改革与跨越式高质量发展奖励细则



本文版权归腿腿教学网及原创作者所有,未经授权,谢绝转载。
上一篇:装配式政策 | 住房城乡建设部办公厅关于印发 城市更新规划编制导则的通知
下一篇:装配式政策 | 海南 |关于公开征求《陵水黎族自治县绿色建筑发展专项规划(2025~2028)》的公示
推荐专题