下载app免费领取会员
账号密码登录
微信扫码登录
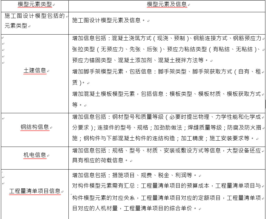
1.在施工图预算 BIM 应用中,施工图预算模型宜在施工图设计模型基础上,附加或 关联预算信息,其内容宜符合下表规定。
转载请注明来源本文地址:https://www.tuituisoft/bim/215.html
上一篇:没有了
下一篇:没有了
关于我们
讲师合作
服务条款
常见问题
会员权益
隐私条款
联系我们
付款账户
企业服务
发展历程
企业团购
企业培训