下载app免费领取会员
自从【BIM头条】关于举办2018年下半年“BIM应用工程师考试”的报名、考试工作通知 发布。
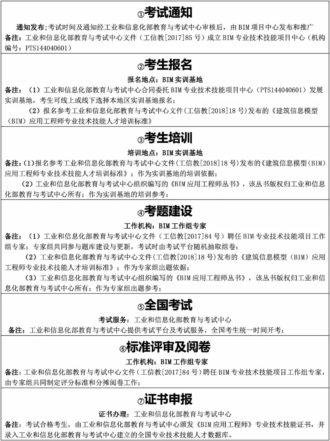
近期BIM应用工程师考试报名在全国拉开序幕,很多考生电话机微信后台咨询表示有点摸不着头脑,表示太严格太繁琐。其实非常简单,因标准建设、考生报名、考生培训、全国考试、题库建设、考试阅卷、证书办理等工作均进行了系统规划,力求考培分离和严谨权威。BIM项目中心制作的一张流程图让你看懂全流程。其中①②③⑤和您有关。
温馨提示:关于考生咨询的关于百度竞价推广上的各种BIM证书与BIM应用工程师考试的关系。在此声明:工业和信息化部教育与考试中心和BIM中心并未做任何百度竞价推广。有些证书是忽悠对BIM行业不熟悉的人群为主,需要谨慎。



















转载请注明来源本文地址:https://www.tuituisoft/bim/568.html
上一篇:没有了
下一篇:没有了