下载app免费领取会员
文章来源:行为地理研究
概念·解读:
建筑信息模型(BuildingInformationModeling,BIM):以三维数字技术为基础,集成了建筑工程项目各种相关信息的工程数据模型。
工业基础类(IndustryFoundationClasses,IFC):是由国际协同工作联盟(InternationalAllianceforInteroperability,IAI)为建筑行业描述建筑物而设计的数据标准。它是基于EXPRESS语言的开放文件格式标准,不受单个供应商或供应商组控制。其目的是促进AEC域中的交性,其中不同供应商的各种3D数据格式的存在妨碍了数据交换的效率。应用于施工调度、成本分析、数量起飞(QTO)计算、桥梁设计、混凝土加固供应链、建筑设计审核系统、施工安全。
文章导读

1、研究背景
随着计算机和网络技术的发展,建筑信息模型(BIM)和地理信息系统(GIS)一体化引起了很多学者的研究兴趣。BIM是专为建筑学、工程学及土木工程开发,而GIS则服务于地理空间行业。GIS描述了大型宏观环境,而BIM描述了建筑物内的微信息,两者互相补充。GIS与BIM的结合可以有效地促进学科的交叉,实现智慧城市建设。BIM可以帮助扩大GIS的范围,例如,通过使用BIM模型创建用于应急响应的室内网络、评估噪音对建筑物的影响以及评估洪水对房间的影响。GIS可用于管理BIM无法有效处理的环境数据,如光线、地形和温度。
BIM模型包含许多语义属性,模型没有适当的简化会导致每次调用期间必须加载大量信息以及渲染大规模的模型,因此会出现网页加载时间延长或网页崩溃。模型只能有限地简化,因此,网络上海量3D数据的加载问题无法解决。在3DWebGIS开发中,近年来,以WebGL为渲染3D模型标准的3D切片数据格式得到了广泛的应用,包括由Cesium使用的3D切片。Cesium是一个开源JavaScript库,用于在Web浏览器中创建3D虚拟地球和二维平面地图。3DTile数据由切片数据集(Tileset.json)和切片数据组成。它包含多种切片数据格式,批处理3D模型(b3dm)的数据格式。b3dm切片主要用于包含信息的3D建筑模型、带纹理材质的地形曲面以及大容量模型,这些模型适合作为BIM数据转换的目标格式。该格式基于设计开始时的WebGL渲染机制,旨在快速加载海量的3D数据,因此,其内部结构更符合基于快速加载的WebGL模型。BIM和WebGIS的集成允许对原始3D模型进行大量重用,大量的高精度BIM模型可能是WebGIS的重要数据源。但是,在数据格式方面,3D切片和行业基础类(IFC)在模型几何表达式、语义信息、显示范围、LOD级别和坐标系方面表现出显著差异,这些差异增加了数据交互的难度。
2、研究问题
1.Web端加载海量3D数据时加载时间过长和系统崩溃问题。
2.BIM-GIS集成方案目前网络传输慢和浏览器呈现能力不足的问题。
3、主要观点
将IFC标准文件作为源数据,并分析BIM文件和3DTiles文件之间的映射关系,然后重新组织综合IFC模型,以形成与语义属性关联的JSON文件,并构建具有几何信息的组件模型,之前建立的映射关系也将IFC模型中包含的属性传递到3D切片。同时,在转换过程中完成坐标转换、数据映射、空间索引和详细级别(LOD)分层划分,以确保3DWebGIS框架中BIM数据和地理要素的快速、高效地呈现交互。实验结果表明,用户可以在网站上快速加载BIM模型,这可被视为GIS和BIM在Web站点上大规模数据集成的可行性解决方案。

图1总体研究方法
4、研究方法
1IFC信息提取
IFC表示的BIM信息主要使用软件包和语义Web服务提取。本研究应用AutodeskRevit导出建筑结构的模型和IFC文件(IFC2×3)。BIMServer上的API搜索包有助于检索整个模型(IFC文件),然后将模型拆分为组件。随后,获取具有属性的IFC和JSON文件,并使用IfcOpenShell(开源IFC工具箱和几何引擎)库中的IfcConvert(IFC转换工具)将每个组件的IFC文件转换为OBJ文件,整个过程如图2所示。

图2IFC信息提取
2场景调度算法
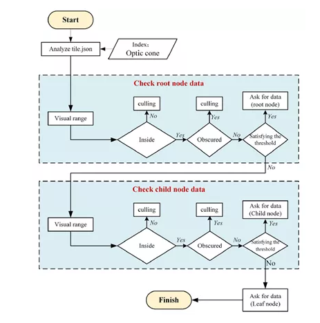
应用针对目标场景的场景调度算法来实现快速检索并确定要渲染的场景的区域和级别,如图3所示。首先通过视锥剔除确定视锥视场范围内切片数据的根节点,然后通过背面剔除来评估切片数据的可见性,根据SSE确定节点的阈值要求。如果不满足要求,则根据索引结构检索子节点,直到达到阈值误差。在给出三维场景可视化的第一个渲染指令时,系统根据光锥参数和索引结构确定加载的分片数据和层次。然后从服务器请求相关数据。检索返回的数据后,使用WebGL的可视化界面执行渲染,并在浏览器上显示结果。随着操作的进行,光学锥的参数发生变化,系统根据场景调度算法更新数据。同时,评估缓冲存储器是否存在需要调用的数据,在这种情况下,直接从缓冲存储器加载数据,或者从服务器请求新数据。渲染的帧速率和加载速度直接反映了系统的性能。帧速率越高,加载速度越快,用户体验越好。视觉视锥剔除算法可以有效地提高绘制加载切片数据的速度和质量。

图3场景调度算法
5、研究结论
1基于开源库IfcOpenShell、IfcPlusPlus和obj2gltf开发了一个格式转换工具,该工具可以根据IFC文件的组件对其进行拆分,提取其几何信息、属性信息进行格式转换,并获得相应的3DTiles文件。IFC模型丰富的语义被集成到3D切片中,在数据层面实现了BIM和GIS的真正集成。
2为BIM与GIS之间的数据集成和信息交互提供了一个实现方案,通过使用轻量级的处理模型,将BIM文件转换为3Dtile数据,在3DWebGIS框架中呈现和显示BIM数据。然后用一个实际的IFC模型对该方法的可行性进行了评估性能,结果表明,3DTiles在稳定性方面优于其他数据格式,该方法可以在更广泛的领域得到应用和改进。

图4工作流程
6、原文信息
原文题目:CombiningIFCand3Dtilesto3Dvisualizationforbuildinginformationmodeling
原文作者:ZhaoXu.LuZhang.HengLi.Yi-HsinLin.ShiYin
期刊名称:AutomationinConstruction
发表时间:2020/1
原文链接:
https://doi.org/10.1016/j.autcon.2019.102995
编辑:张会郭纳良
审核:牛璐璐
指导老师:吴锋
Revit中文网作为国内知名BIM软件培训交流平台,几十万Revit软件爱好者和你一起学习Revit,不仅仅为广大用户提供相关BIM软件下载与相关行业资讯,同时也有部分网络培训与在线培训,欢迎广大用户咨询。
网校包含各类BIM课程320余套,各类学习资源270余种,是目前国内BIM类网校中课程最有深度、涵盖性最广、资源最为齐全的网校。网校课程包含Revit、Dynamo、Lumion、Navisworks、Civil 3D等几十种BIM相关软件的教学课程,专业涵盖土建、机电、装饰、市政、后期、开发等多个领域。
需要更多BIM考试教程或BIM视频教程,可以咨询客服获得更多免费Revit教学视频。
转载请注明来源本文地址:https://www.tuituisoft/bim/184273.html
上一篇:没有了
下一篇:没有了