下载app免费领取会员
1. 建模前的准备
1. 建模流程介绍
1. 建模的标准
n 以一通标准为例
n 管道颜色,视图样式等样板定义好
n 文件和文件夹的命名(课件按此方式命名好上传)
具体的标准、样板、人员组织管理等,《BIM项目管理》相关课程会具体介绍
2. 项目流程

3. 初步建模的流程

2.1.4.案例介绍
n 酒店项目标准层的通风空调模型
由于土建部分的课程用了19层和20层作为案例,机电专业也用相同楼层,由于20层是机房层,里面的设备以及专业较多,所以有一个专门的机房深化的课程来介绍。这个课程主要绘制19层(标准层)的通风空调模型。
n 需要绘制的部分
空调风系统:风机盘管;送回风管、新风管、排风管、排烟管以及其管道附件

支吊架在管综调整完之后绘制
空调水系统:冷水供回水管、热水供回水管、冷凝水管
2. 图纸解析
1. 工程概况


2. 暖通设计说明
n 主要包括以下内容:

n 重点部分:

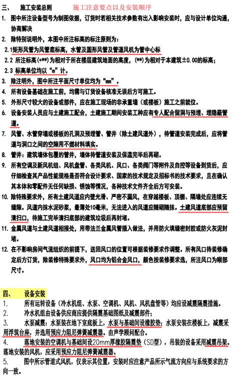
n 施工安装总则
主要是施工时需要注意的要点以及安装顺序

3. 水系统
n 管材和连接方式

n 保温材料和厚度

n 管道坡度和变径

n 阀门附件

4. 风系统
n 管材和连接方式

n 风阀附件

n 管道保温

本文版权归腿腿教学网及原创作者所有,未经授权,谢绝转载。
下一篇:孟凡浩-line+为贝壳在成都打造108户“空中四合院”
推荐专题