下载app免费领取会员
可使用面积分析工具在建筑模型中定义空间关系。

关于面积
面积是对建筑模型中的空间进行再分割形成的,其范围通常比各个房间范围大。
面积不一定以模型图元为边界。您可以绘制面积边界,也可以拾取模型图元作为边界。
添加模型图元时,面积边界不一定会自动改变。可以指定面积边界的行为:
某些面积边界是静态的。即,这种面积边界不会自动改变,必须手动修改。
某些面积边界是动态的。这种边界与基本模型图元保持相连。如果模型图元移动,面积边界将会随之移动。

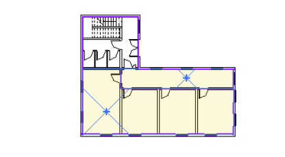
▲划分成私人面积(黄色)和公共面积(绿色)的楼层平面
面积方案
面积方案是可定义的空间关系。
例如,可以用面积方案表示楼层平面中核心空间与周边空间之间的关系。
可以创建多个面积方案。默认情况下,Revit会创建两个面积方案:
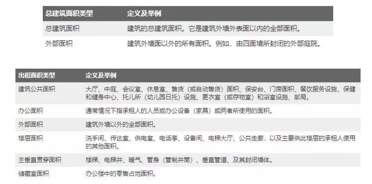
总建筑面积:建筑的总建筑面积。
出租面积:基于办公楼楼层面积标准测量法的测量面积。
不能编辑或删除“总建筑面积”方案。但可以修改“出租面积”方案。可以根据需要创建附加的面积方案。
面积平面
面积平面是根据模型中面积方案和标高显示空间关系的视图。
可以对每一个面积方案和楼层应用面积平面。应在创建面积平面之前创建面积方案。请参见创建面积方案。每个面积平面均具有各自的面积边界、标记和颜色方案。
面积平面在项目浏览器的“面积平面”节点中列出。每个面积方案将在“项目浏览器”中获得一个单独的节点。默认情况下,面积平面名称表示与平面相关的标高。可以对面积平面进行重命名。
应用了面积方案的面积平面:

面积边界
面积边界定义了建筑的可用空间。
可以通过绘制面积边界,或拾取墙来定义这些面积。
如果选择“应用面积规则”选项,当改变面积类型时,Revit会自动改变墙边界的位置。例如,办公面积是根据墙中心线测量得到的,而外部面积则要测量到外墙面。通过应用面积规则,面积边界的位置会按面积类型的改变而更新。
面积和面积标记
面积和面积标记是相互分离的,但与Revit构件相关。
与墙和门一样,面积在Revit中也是模型图元。面积标记是可以添加到面积平面视图中的注释图元。
创建初步设计时,在项目中定义墙或其他边界图元之前,可以创建一个面积明细表。在明细表中,添加有关您要使用的面积信息。以后,可在项目的面积平面中放置这些预定义的面积。
删除面积
可将面积从其所在面积平面中的位置处删除,以便能将该面积放置在另一位置,或将面积从项目中完全删除。
创建面积之后,可以按照以下方法将面积从建筑模型中删除:
取消放置:将面积从其在面积平面中的位置删除,但项目中仍然包含有关该面积的信息。这样在以后的项目重新设计期间,可以将面积放置在其他位置。请参见取消放置或移动面积。
删除:将面积(包括有关该面积的所有信息)从项目中彻底删除。请参见删除面积。
面积平面和面积明细表:

显示链接模型中的面积和面积边界
1.打开包含链接模型的平面视图。
2.单击“视图”选项卡→“图形”面板→(可见性/图形)。
3.单击“Revit链接”选项卡。
4.选择要显示面积和面积边界的链接模型对应的行,并单击“显示设置”列中的按钮。
5.在“RVT链接显示设置”对话框的“基本”选项卡中,选择“按链接视图”
6.为链接视图,选择面积平面。
7.单击“确定”两次。
关于面积类型
面积类型是面积的实例属性。面积类型包含了被Revit应用于面积边界的面积测量规则。
面积类型值来自默认面积方案:“总建筑面积”和“出租面积”。“总建筑面积”方案具有两个类型值:“总建筑面积”和“外部面积”。“出租面积”方案具有六个类型值:建筑公共面积、办公面积、外部面积、楼层面积、主垂直贯穿面积、储藏室面积。
创建新面积方案时,会使用“出租面积”方案中的类型值。

关于面积类型规则
这些规则由界定另一空间的空间类型所确定。
下表说明了面积测量规则。要找到合适的测量规则,请找到所选的“面积类型”和相应的“界定面积类型”。
总建筑面积方案类型

以上是Revit中面积分析的相关知识,希望能对各位设计师和建筑师有所帮助!
Revit中文网作为国内知名BIM软件培训交流平台,几十万Revit软件爱好者和你一起学习Revit,不仅仅为广大用户提供相关BIM软件下载与相关行业资讯,同时也有部分网络培训与在线培训,欢迎广大用户咨询。
网校包含各类BIM课程320余套,各类学习资源270余种,是目前国内BIM类网校中课程最有深度、涵盖性最广、资源最为齐全的网校。网校课程包含Revit、Dynamo、Lumion、Navisworks、Civil 3D等几十种BIM相关软件的教学课程,专业涵盖土建、机电、装饰、市政、后期、开发等多个领域。
需要更多BIM考试教程或BIM视频教程,可以咨询客服获得更多免费Revit教学视频。
本文版权归腿腿教学网及原创作者所有,未经授权,谢绝转载。
上一篇:Revit技巧 | revit怎么放停车位?Dynamo在停车位族编号的技术应用教程
下一篇:Revit技巧 | revit梁怎么开洞?Revit中梁的开洞技巧
推荐专题